中国政府网
|
新疆政府网
|
乌鲁木齐市人民政府
登录
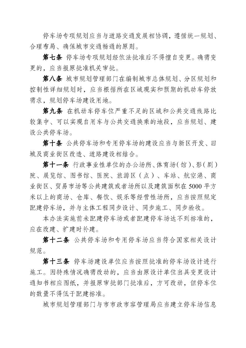
|
注册
|
繁
首页
区情概况
政务新闻
政务公开
政务服务
政民互动
首页
区情概况
政务新闻
政务公开
政务服务
政民互动
当前位置:
首页
/
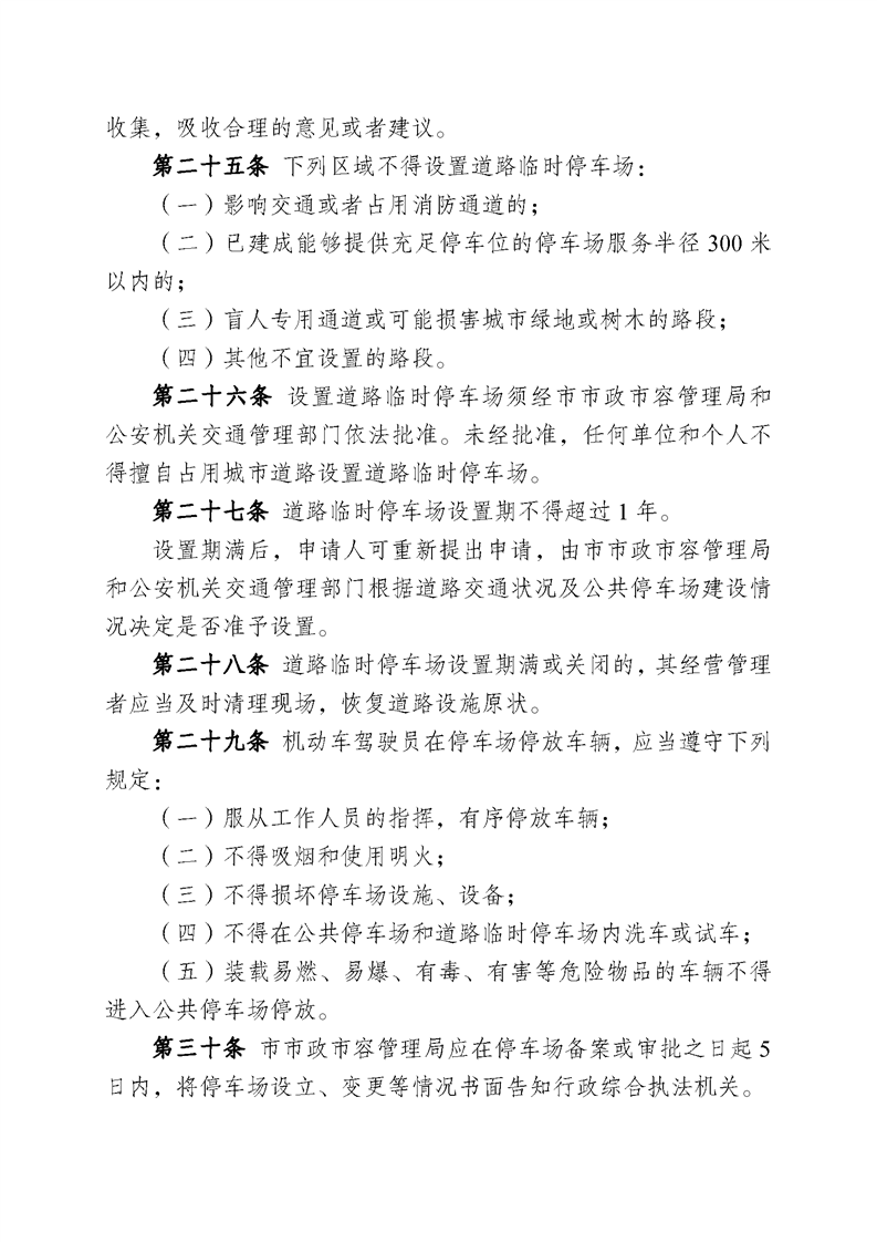
政务公开
/
各部门信息公开
/
政府部门
/
城市管理局
/
部门文件
2023
09
/
04
19:12
来源:
市城市管理局
字体:【
大
中
小
】
访问量:
次
分享:
扫一扫在手机打开当前页
关于公开征求废止《乌鲁木齐市机动车停车场管理办法》意见的公告
相关附件:
相关链接:
【打印本文】
【关闭】